| GBPPR 23cm (1.2 GHz) ATV Video Transmitter |
| EXPERIMENTAL |
A simple FM modulated amateur radio television transmitter for the 23 cm (1.24 - 1.3 GHz) band.
Using a 4 MHz crystal, divide-by-128 RF prescaler and a reference frequency of 7812.5 Hz, the MC145151 PLL is easily programmed in 1 MHz steps. The resulting N value is equal to the transmitter frequency, in MHz.
Example transmit frequency of 1.25 GHz (1250 MHz):
High N-divide pins: 1024, 128, 64, 32, 2. All others are low (grounded).
On the receive side, use a standard C-band satellite tuner, minus the blockconverter. Tune the satellite tuner to channel 10 to receive a signal at 1.25 GHz.
C-Band Satellite Receiver IF Frequencies Channel Satellite Downlink Frequency (MHz) Tuner Receive Frequency (MHz) 1 3720 1430 2 3740 1410 3 3760 1390 4 3780 1370 5 3800 1350 6 3820 1330 7 3840 1310 8 3860 1290 9 3880 1270 10 3900 1250 11 3920 1230 12 3940 1210 13 3960 1190 14 3980 1170 15 4000 1150 16 4020 1130 17 4040 1110 18 4060 1090 19 4080 1070 20 4100 1050 21 4120 1030 22 4140 1010 23 4160 990 24 4180 970
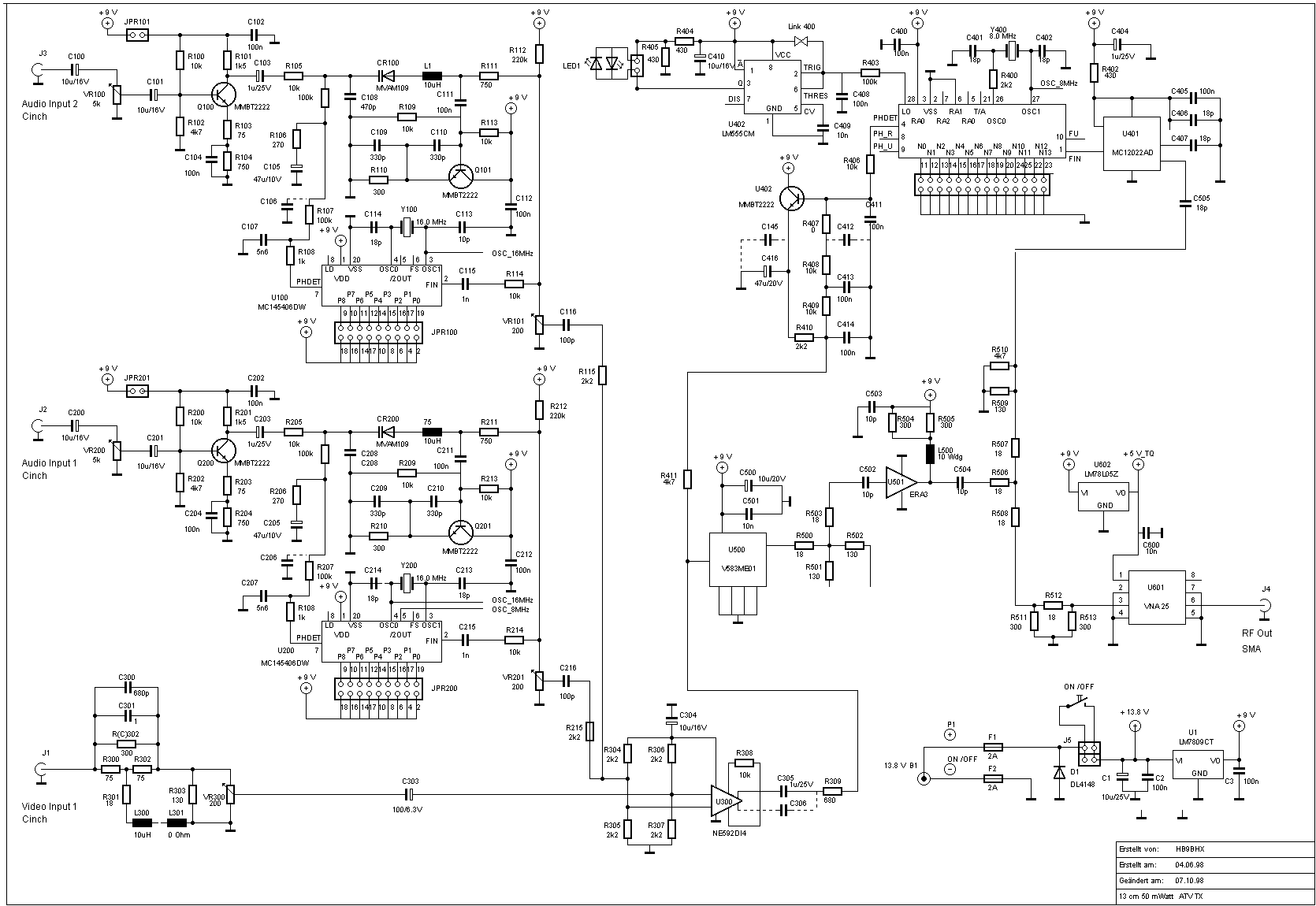
Schematics
Pictures
- 1.2 GHz ATV Transmitter (119k JPEG)
- C-band Satellite Receiver LNA Modified for use on 1.2 GHz - Picture 1 (67k JPEG) Original case above for comparison
- C-band Satellite Receiver LNA Modified for use on 1.2 GHz - Picture 2 (99k JPEG) Modification includes removing the 3.7 GHz isolator, adding a N-connector and coax for RF input, removing and bypassing the 3.7 GHz stripline bandpass filter and adding a 82 nH inductor on the bias tee.
- 1.2 GHz M67715-based 1.5 Watt Amplifier - Picture 1 (40k JPEG) Outside case overview
- 1.2 GHz M67715-based 1.5 Watt Amplifier - Picture 2 (118k JPEG) Internal overview
- 1.2 GHz M67715-based 1.5 Watt Amplifier - Picture 3 (71k JPEG) Internal close up
Links
- 2.3GHz ATV TX by Ian G6TVJ
- Alternative 1.2 GHz ATV Transmitter (52k GIF)
- Alternative 2.4 GHz ATV Transmitter (52k GIF)
- Another 1.2 GHz ATV Transmitter (284k PDF)
Datasheets
- Z-Comm CLV1137 VCO (46k PDF)
- Fujitsu MB506 Prescaler (65k PDF)
- Elantec EL2020 50 MHz Current Feedback Amplifier (419k PDF)
- Mitsubishi M67715 RF Power Module, 1240-1300 MHz 1.2 W (152k PDF)
Knowledge is Power