| GBPPR Advanced Development Projects |
| SCIENTIA EST POTENTIA |
|
"There ain't no rules around here. We're trying to accomplish something." --- Quote from Thomas Alva Edison (1847-1931) |
Random collection of newer and older projects, mostly for historical purposes.
Internet censorship is out of control! Please mirror any files/information/webpages, if you can. Email if you need a directory tar'ed up or FTP'ed or whatever.
A full website mirror (~50 GB) is now up on Archive.org!
♥ Bitcoin: 1N48BLEFzpKJ7ageatkJLD5AeDqeaeGXqp PayPal:
Email: gbppr [at] protonmail.com 24-hour Scientific Services and Answer Center
FTP: Server: 72.167.56.38 Login: oldwarez@gbppr.net Password: isnowarez Upload any 0-dayz, missing files, cool programs, etc. Be sure to leave a note so I know what it is, LOL!
- Radio Scanner Modifications and Information
- Low-Power FM Transmitter Circuits
- Pager Programming, Monitoring, and Applications
- Electronic Design Notes
- Various Repeater Controllers
- RF Design Perl Scripts / CGIs
- Simple TV Transmitter
- Green Bay / Brown County, Wisconsin Frequency Search
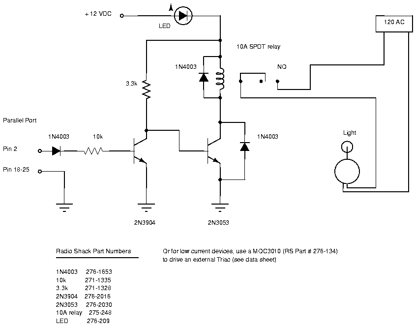
- Click My Light
- 46/49 MHz Cordless Phone Talker Over'er
- Web Controlled Amateur Radio Beacon
- Surveillance Bugs That Work
- Cable TV & Video Projects
- Remote Control PPP
- Web Controlled Railroad Crossing Gate
- Linux Amateur Packet Radio Setup for Green Bay, Wisconsin
- :Cue:C.A.T. Login Card Reader
- Weather Radio Alert Beacon
- GBPPR 'Zine & GBPPR Vision
- Homebrew Military & Espionage Electronics
- Old Skool Hackerz
- Bell System Practices
- $2600 Magazine - Downloads & Information
- Hacker Magazine Archives
- L0pht Heavy Industries Shrine
- DEFCON MP3 Audio Archive
- Group 42 Archive CD-ROM
- GBPPR Audio & Video Collection
- Hacking the N.F.L.
- Obama FAIL!
- My Space Ship
- Forbidden Science / Suppressed Information / Mirrors of Censored Websites
- Miscellaneous Random Chaos
- Total Information Awareness (TIA): Large Data Collections
- Other People's Projects
Collection of scanner (radio receiver) related documents, software, notes, etc.
Collection of low-power FM (pirate) radio related schematics, documents, notes, etc.
Collection of pager programming & monitoring software, schematics, notes, etc.
Collection of electronic and RF design notes, programs, links, etc.
- Remembering Bob Pease Collection of Bob Pease analog circuit design articles.
- PUFF on Linux PUFF - Computer Aided Design for Microwave Integrated Circuits for DOS/Linux
- Watkins-Johnson Tech-Notes Bi-monthly technical publication of Watkins-Johnson Company from 1974 through 1991.
- Hewlett-Packard Technical Documents
- YIG Oscillator and Filter Notes
- RCA RF Power Transistor Manual Technical Series RFM-430 (1971) (52M PDF)
- RCA Solid-State Devices Manual Technical Series SC-16 (1975) (217M PDF)
- RCA Receiving Tube Manual Technical Series RC-14 (1940) (13.7M PDF) (Meissner Coil Pinouts)
- Motorola Semiconductor Circuits Manual (1964) (5.6M PDF)
- Motorola Semiconductor Power Circuits Handbook (1968) (7.4M PDF)
- Motorola: The Semiconductor Data Book (4th Edition, 1969) (OFFSITE)
- Motorola Semiconductor Data Library: Vol. 1 - Discrete Products Datasheets for EIA registered type numbers to 1N5000 and 2N5000 (1974) (OFFSITE)
- Motorola Linear and Interface Integrated Circuits (1985) (OFFSITE)
- Motorola Wireless RF Product Device Data Book DL110/D (2002) (OFFSITE)
- Motorola Semiconductor - Master Selection Guide SG73/D (1998) (OFFSITE)
- Motorola Semiconductor - Master Selection Guide SG73/D (1992) (OFFSITE)
- Motorola Semiconductor - High-Speed CMOS Data DL129/D (1996) (OFFSITE)
- Motorola Semiconductor - Fast Static RAM DL156/D (1996) (OFFSITE)
- Motorola Semiconductor - Rectifier Device Data DL151/D (1995) (OFFSITE)
- Motorola Semiconductor - TVS/Zener Device Data DL150/D (1994) (OFFSITE)
- Motorola Semiconductor - CMOS Logic Device Data DL131/D (1991) (OFFSITE)
- Motorola Semiconductor - Dynamic RAM & Memory Modules DL155/D (1993) (OFFSITE)
- Motorola Semiconductor - Sensor Device Data Handbook DL200/D (1998) (OFFSITE)
- Motorola Semiconductor - Small-Signal Transistors, FETs, and Diodes Device Data DL126/D (OFFSITE)
- Motorola Semiconductor - Analog/Interface ICs Device Data - Vol. 1 DL128/D (1996) (OFFSITE)
- Motorola Semiconductor - Analog/Interface ICs Device Data - Vol. 2 DL128/D (1996) (OFFSITE)
- Motorola Wireless Semiconductor Solutions - Device Data - Vol. 1 DL110/D (1998) (OFFSITE)
- Motorola Wireless Semiconductor Solutions - Device Data - Vol. 2 DL110/D (1998) (OFFSITE)
- Murata Products Catalog (2000) (OFFSITE)
- Narda RF and Microwave Components Catalog 32 (PDF Archive) (OFFSITE)
- Phase-Locked Loops IEEE Short Courses program notes, by Jacob Klapper (5.6M PDF)
- Supplementary Notes for "Phaselock Up To Date" by Dr. Floyd M. Gardner (2.0M PDF) (Phaselock Techniques)
- Phase-Locked Loops for Wireless Communications by Donald R. Stephens
- Test Equipment Manuals
- The Gunnplexer Cookbook by Robert M. Richardson, W4UCH. (12.7M PDF)
- MIT Radiation Laboratory Series
- Design of Microwave Filters, Impedance Matching Networks, and Coupling Structures - Vol. 1 (Volume 2)
- FILTER42 MS-DOS filter design program for the Burr-Brown/TI UAF42 Universal Active Filter. Appears to work with DOSBox. (README, BB App Note) (108k ZIP)
- Analog Devices: High-Speed Design Techniques ISBN-0-916550-17-6 (1996) (PDF)
- Analog Devices: Multiplier Application Guide (4.5M PDF)
- Analog Devices: PLL/VCO Evaluation Board Software
- Analog Devices: A Designer's Guide to Instrumentation Amplifiers by Charles Kitchin and Lew Counts
- Analog Devices: Instrumentation Amplifier Application Guide 2nd Edition (1992)
- Analog Devices: Designer's Reference Manual (1996) (OFFSITE)
- Analog Devices: Applications Reference Manual (1993) (OFFSITE)
- Analog Devices: Design-In Reference Manual (1994) (OFFSITE)
- Analog Devices: CMOS DAC Application Guide (1984)
- General Electric Optoelectronics 1st Edition (1979) (118M PDF)
- General Electric Optoelectronics 2nd Edition (1982) (17.3M PDF
- GE Transistor Manual 7th Edition (1964) (164M PDF)
- GE Semiconductor Data Handbook (1973) (OFFSITE)
- Burr-Brown Integrated Circuits Data Book Supplement - Vol. 33B (1990) (50.2M PDF)
- Burr-Brown Handbook of Linear IC Applications (1987) (20.9M PDF)
- Burr-Brown Integrated Circuits - Data Book Supplement LI-340 (July 1987) (22.4M PDF)
- Burr-Brown IC Applications Handbook LI-459 (145M PDF)
- The Instrumentation Amplifier Handbook Excellent handbook from Burr-Brown. (1.8M PDF)
- Burr-Brown File Collection Collection of datasheets, app notes, SPICE models. (OFFSITE)
- Single and Dual LM3914 Calculators
- Hittite PLL Design Installer For Hittite HMC82x PLL/VCO products
- Hittite PLL/VCO Utilities CD-ROM Hittite Part No. 125519 (Rev. J)
- RF Micro Devices 2000 Designer's Handbook (56.5M PDF)
- RF Micro Devices 2000 Designer's Handbook CD-ROM (Raw File Archive)
- Dallas Semiconductor: Application Notes & Datasheets Archive Mirror of the original website datasheets and technical notes. (OFFSITE)
- Dallas Semiconductor 1998 Databook CD-ROM Complete contents of their 1998 CD-ROM.
- Collection of HP/Agilent PDF/EXE/ZIP Files A collection of random PDF, EXE, and ZIP files scraped from the old HP and Agilent websites (OFFSITE)
- Mirror of Agilent's FTP Site (ftp.agilent.com) A very large collection of files from Agilent's old FTP site. (OFFSITE)
- HP Semiconductor Cross Reference List - #1
- HP Semiconductor Cross Reference List - #2 Transistors & Diodes (16.4M PDF)
- HP Semiconductor Cross Reference List - #3 Integrated Circuits (29.7M PDF)
- HP Diode and Transistor Designer's Catalog (1980) (152M PDF)
- Hewlett-Packard's Bench Briefs
- Navy Electricity and Electronics Series
- The "Grounds" for Lightning and EMP Protection by PolyPhaser
- Sylvania Radio Tubes Technical Manual 7th Edition (1949) (140M PDF)
- RadioShack Linear Applications Manual - Vol. 1 Cat No. 62-1373 (121M PDF)
- RadioShack Linear Applications Manual - Vol. 2 Cat No. 62-1374 (98M PDF)
- Bipolar Transistor Cookbook by Ray Marston for Nuts & Volts magazine.
- The RF Capacitor Handbook American Technical Ceramics (ATC001-889 Rev. A)
- Shuner RF Connector Guide Understanding RF connector technology, by HUBER+SUHNER (1997)
- Siliconix MOSPOWER Applications Handbook (1984)
- Mutual Electromagnetic Interference USAF Communications - AFM 100-35 (1960)
- Elantec Full Product Line Databook (1997) (OFFSITE)
- Apex Microtechnology Power Integrated Circuits Data Book Volume 9 (2000) (OFFSITE)
- Linear Technology: Linear Applications Handbook - Volume 2 A Guide to Linear Circuit Design (1993) (OFFSITE)
- Linear Technology: Linear Applications Handbook - Volume 3 A Guide to Linear Circuit Design (1993) (OFFSITE)
- Linear Technology: 1992 Linear Databook Supplement (1992) (OFFSITE)
- Collection of Linear Technology Files Datasheets and e-zone notes (OFFSITE)
- Texas Instruments: Power Management Products Data Book (2000) (OFFSITE)
- Texas Instruments: Linear Circuits Data Book - Vol. 2 (1992) (OFFSITE)
- Texas Instruments: Design Considerations for Logic Products Application Book (1997) (OFFSITE)
- Texas Instruments: Logic Selection Guide and Databook (1997) (OFFSITE)
- Texas Instruments Analog Applications Journal (Nov. 2000)
- Philmore Midget Transformers for Transistors
- Bourns "Trimmer Primer" Series Missing a few isses, and I added a bunch of notes and underlining, LOL
- Ericsson RF Transistors Data Book (2000) (OFFSITE)
- MX-COM Communication ICs - 1999 Product Databook (1999) (OFFSITE)
- Microchip Embedded Control Handbook - Volume 1 (1997) (OFFSITE)
- Adams-Russel RF & Microwave Signal Processing Component Catalog Includes Anzac, RHG, and SDI Microwave. (1989)
- Avantek Modular and Oscillator Components Databook 2nd Edition (1990)
- Avantek Solid-State Microwave Components (1988)
- Avantek AFT/AMT/AWT-Series Wideband Small-Signal Amplifiers
- Avantek Microwave Semiconductors - GaAs & Silicon Products Databook (1989) (OFFSITE)
- National Semiconductor Analog Products Databook (2004) (OFFSITE) (Online Version)
- National Semiconductor ALS/AS Logic Databook (1987) (OFFSITE)
- National Semiconductor Power ICs Databook (1995) (OFFSITE)
- National Semiconductor Linear Applications Handbook (1994) (OFFSITE)
- National Semiconductor Operational Amplifier Databook (1995) (OFFSITE)
- National Semiconductor Application Specific Analog Products Databook (1995) (OFFSITE)
- National Semiconductor Data Acquisition Databook (1995) (OFFSITE)
- Anaren Passive Microwave Component Catalog (2011) (OFFSITE)
- Anaren Microwave Component Selection Guide (2011) (OFFSITE)
- Anaren Components Selection Guide (2008)
- Anaren Cased/Caseless Component Catalog
- Anaren File Collection Collection of Anaren datasheets, application notes, S-parameters, and other files. (OFFSITE)
- Charles Wenzel Application Notes & Datasheets (OFFSITE)
- Toko Coils and Filters Catalog (1998) (OFFSITE)
- Teltone/Mitel Datasheets & Applications Notes (OFFSITE)
- Toko Helical Filters 5HW, 7HT, and 7HW
- TRW RF Semiconductors Catalog (1981)
- Q-BIT Amplifier Catalog (1988)
- RLC Electronics (2012)
- Lucix Amplifiers (2006)
- Lucix DROs (2004)
- DiTom Microwave Isolators and Circulators Catalog
- Herotek Microwave Componets & Subsystems (2009)
- Spectrum Microwave Short Form Catalog (2012)
- API Technologies Corp. RF & Microwave Amplifiers
- Arnold Magnetics Magnetic Powder Cores (2003)
- Wacom Products Catalog No. 933 (1993) (OFFSITE)
- Voltronics Trimmer Capacitor Catalog No. 495 (OFFSITE)
- Mini-Circuits VCO Designer's Handbook (2001) (OFFSITE)
- General Microwave Full-Line Catalog RF Components & Instruments (1991)
- General Microwave Full-Line Catalog RF Components & Instruments (1996)
- KRATOS/General Microwave Full-Line Catalog RF Components & Instruments (2019)
- Weinschel Associates Catalog High-quality broadband passive components for the RF and microwave communities.
- Hughes Millimeter-Wave Products (1990)
- OML (Oleson Microwave Labs) File Archive
- Vectronics Microwave Corp./Micronetics PDF File Archive (OFFSITE)
- TXLine v1.1 - Transmission Line Calculator Analyses/synthesises microwave transmission lines for microstrip, stripline, coplanar and slotline, by Applied Wave Research, Inc. (TXLine 2003)
- RFSim99 v1.05 RFSim99 can perform linear S-parameter simulation, tolerance analysis, stability circles, matching, tuning and filter designs, by HyDesign (Windows 95/98/NT)
- AppCAD Version 4.0.0 AppCAD is an easy-to-use program that provides you with a unique suite of RF design tools and computerized Application Notes to make your wireless design job faster and easier.
- iseg GmbH File Archive Collection of datasheets, catalogs, and software for iseg HV power supply modules. (OFFSITE)
- Melles Griot File Archive Collection of datasheets and technical information for Melles Griot optical hardware. (OFFSITE)
- Intersil File Archive Collection of datasheets, application notes, and software (OFFSITE)
- SMC Electronics Has a large collection of old electronics databooks and manuals for download.
- Mirror of Williamson Labs Glen A. Williamson collection of amazing electronics tutorials. (OFFSITE)
- Hamamatsu File Archive Collection of datasheets and applications notes. (OFFSITE)
- Knowles Microphones File Archive Collection of datasheets and applications notes. (OFFSITE)
- AADE Filter Design and Analysis V4.5
- AADE L/C Meter IIB
- Shenzhen Hi-Link Electronic Co. File Archive - 24/60/80 GHz radar module datasheets, application notes, and software.
- Micro Networks Data Conversion Products Catalog (1992)
- Ciao Wireless RF & Microwave Amplifiers Catalog (2015) (2005)
- Collection of Ciao Wireless Files & Datasheets
- Fairchild Semiconductor Integrated Circuit Data Catalog - 1970
Experimental ham radio repeater controllers.
- Linux Ham Radio Repeater Instructions
- DTMF Decoder/Generator in C
- Text-to-Speech System
- Speech Dictionaries
- Signal Generation Tools
- Linux Hardware Access
- DTMF Control Schematic (Instructions)
- CM8870 DTMF Decoder Data Sheet (466k PDF)
- Simplex Repeater Instructions
- Simplex Repeater Schematic
- Simplex Repeater Program Source
- KB5RYO's Software Repeaters
Perl scripts to help the RF engineer.
- RF T Network Design
- RF L Network Design
- RF Pi Network Design
- Number of Coil Turns for an Inductance
- Straight Wire Inductance
- Reactance Calculator
- Tuned LC Calculator
- FM Station Classes and Service Contours
- FM Station Separation Standards
- J-Pole Antenna Design
- Oscilloscope Time/Frequency Figure'er Outer
- Spurious Signal Requirements up to 225 MHz
- VHF Line-of-Sight Distance / Isotropic Radiation Field Strength Calculator
- Transmitter Hourly Status Log Maintainer
- 555 Timer IC Pulse Width Solver
- Cellular Transmit/Receive Frequency, Channel Number Manager and FOVC Hex Code to Channel Number Converter
- VHF/UHF Free Space Loss Calculator
- Real World Metal-Film Resistor at RF Equivalent Circuit Solver
- Approximate Inductance of a Wire Parallel to Ground
- Design a Class C / L Network RF Amp Using Coldsolderjoint'ola MRF Devices
- Series RLC Circuit Solver
- Frequency <=> Wavelength Calculator
- Noise Figure and Temperature Conversion
- Cotangent Transformer Calculator
- Mini-Circuits MAR-x Preamp with a 3-Pole Input Bandpass Filter Designer
- Grid Square Calculator
- Slim Jim Antenna Designer
- Attenuation Calculator for Times Microwave LMR Series Coax
Easily built TV transmitters with baseband video input.
- Simple TV Transmitter Instructions
- Simple TV Transmitter Schematic
- Picture of Completed TV Transmitter
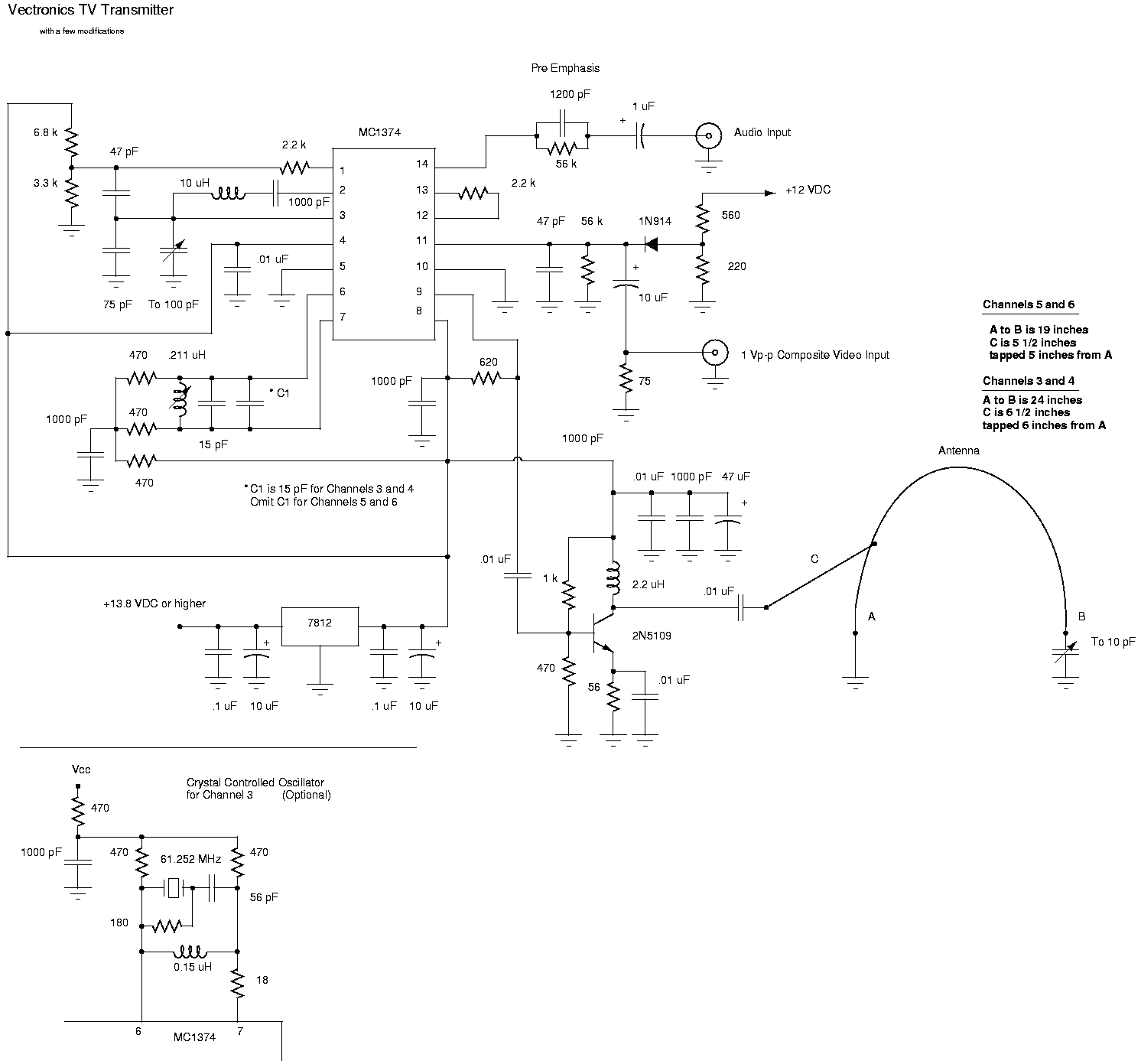
- MC1374 Based TV Transmitter Schematic
- Good TV Transmitter Using a 2N3866 Amplifier Schematic
Green Bay/Brown County, Wisconsin radio information, compliments the GBPPR Special Collection Service
Do it, but not when I'm sleeping.
- Click My Light Schematic
- Click My Light Program Source
Talk over people's cordless phones. One of the coolest and funniest projects to date.
The beacon was taken down, but will remain here for informational purposes.
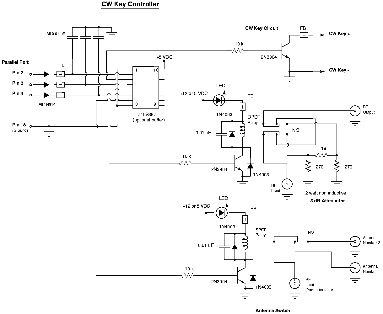
- Web CW Beacon Schematic
- Web CW Beacon Program Source
Surveillance bugs with power and no drift.
- Cellular Phone Based Bug
- MC2833 Based Bug Schematic
- Spread Spectrum Surveillance Bug
- Passive Resonant Cavity & "Spycatcher" Technical Surveillance Devices
Pictures
- Picture of a Bug Planted by British Security Against Sinn Fein
- Picture Showing the Recording of a Phone Conversation in 1957
- James McCord at the Watergate Hearings
- Watergate Surveillance Bug Which Was Hidden Inside a Phone
- Technical Analysis of the U.N. Bugging Device
- List of Found Surveillance Devices From the Ears and Eyes group. (5.9M PDF)
Playing around with that messed up video signal.
- Video Inverter - Schematic
- Unscrambling Descrambling by Robert Grossblatt (4.7M PDF)
- Universal Descrambler Schematic Radio Electronics, May 1990 (1.6M PDF)
- Cable Descrambler Plans for the Gated Sync Suppressed System
- Universal Descrambler Modifications This is a local copy
- NTSCCD (Test Version) by Ewald and Demo (30k ZIP)
- Software Cable TV Decoders
- List of CATV Technology/Scrambling Patent Numbers
- How-to Receive Audio on Pay-Per-View/Adult Cable TV Channels
- AMAXNEW Descrambler v1.0b+ by Elvis the Great. The descrambler is for sync suppressed systems without inversion. (README)
- Reading Mission Control Data Out of Predator Drone Video Feeds
Turn on your PPP dialup using a 2-way radio.
- Remote Control PPP Instructions & Notes
This lets people control those railroad crossing gates.
- Web Controlled Crossing Gate Schematic & Notes
Old scripts for setting up a network.
- Linux Amateur Packet Radio Setup Programs For Green Bay, Wisconsin only
Build a card swipe reader for logging into your computer.
Use the National Weather Service's alert tone to send a packet radio message.
- Weather Radio Alert Schematic
- Weather Radio Alert Program Source
Homebrew your own cool military gear or spy equipment!!
Overview of some common hacker/phreak tools and sites.
- Old Skool Hacker Toolz
- Synapse Online Review of SUMMERCON '95 by Triad
- Interview with Jeff Moss Dark Tangent of DEFCON fame. March 1997.
- Unplugged! The Biggest Hack in History A look at the Calvin Cantrell arrest, by John Simons
- Down on the Farm Hacker Dark Tangent takes a trip to Uncle Ira's Fun Farm O' Death, a place where technological oddities and government surplus find new life.
- Cereal Hacker Legendary inspiration or washed-up has-been? John Draper, a.k.a. Cap'n Crunch, made a name for himself in the early '70s as one of the pioneer phone phreaks. Today he sleeps at a campground, can't get a job and finds himself the prey of a new generation of hackers.
- Zen and the Art of Hacking by Richard Thieme.
- Hacking Culture and the Hunger for Knowledge: Off With His Hands Discussing the Chris Lamprecht case, by Richard Thieme
- Hack Attack Hacker interview, including The Dark Tangent, Forbes Magazine, June 1996.
- JeepBastard.com John Lee's (Corrupt) website. Former MoD member. Many fascinating pictures in his gallery.
- Peter Salzman's Website a.k.a "Thomas Covenant" and "Pumpkin Pete" of the Legion of Doom.
- Hackers The Movie.
- daemon9 / route .plan From his Netcom account in 1996.
- World: A Computer Hacker Explains His Perspective Radio Free Europe interview with route, by Julie Moffett
- "We were long gone when he pulled the plug" Interview with Hacking for Girlies, Forbes, November 1998
- Are Hackers Selling Out? by Space Rogue, November 1998.
- Phone Master Hacks by Simple Nomad
- MTV's True Life: I'm a Hacker - What Really Happened by Emmanuel Goldstein
- MTV's True Life Press Release For the infamous October 13, 1999 "I'm a Hacker" episode.
- Hacking Toward Bethlehem Abe Ingersoll, a former punk hacker and infamous Road Rules cast member, reflects on his ill-fated 15 minutes.
- The Synthesis - New Hack City The dark, slightly demented world of a hacking collective, by Bronc Buster
- Cracking the Code of Ethics Upstart computer pranksters scramble hacker unity, November 1998, by Edmund Lee
- Tracking the Hack A Forbes reporter meets with the ringleader of the gang that hacked The New York Times, November 1998, by Adam L. Penenberg
- New Hack City; Putting the Con in Silicon Click Magazine, October 1999, by Michelle Valdez
- Hackers go into Hiding as FBI Hunts for 'u4ea' The Boston Herald, March 1996, by Mark Mueller
- Uber Hackers From New Hack City.
- Picture of Thomas Covenant & The Cracker
- Karl Koch in Action Hagbard Celine, a German hacker at a payphone.
- Interview with Mark Abene By Interface NYC. November 1993
- Another Interview with Mark Abene by Maitland McDonagh
- Hacker Homecoming by Joshua Quittner, January 1995.
- Reprogramming a Convicted Hacker: To His On-Line Friends, Phiber Optik Is a Virtual Hero New York Times interview of Mark Abene. January 1995.
- Computer Savvy, With an Attitude: Young Working-Class Hackers Accused of High-Tech Crime New York Times interview of MoD members. July 1992.
- Open Letter to Wired Magazine by Chris Goggans (Erik Bloodaxe)
- Bloodaxe Comes Out Swinging: Phrack Editor Chris Goggans on Masters of Deception by K.K. Campbell, August 1995
- Notes From the Underground Compilation articles for .net Magazine. By Annaliza Savage, September 1995.
- Scenes from a Mall Friday night by the Cinnabon with the 'hacker underground.'
- Q&A with Emmanuel Goldstein of 2600: The Hacker's Quarterly
- Terminal Delinquents Esquire magazine article about the MoD guys.
- Secrets of the Little Blue Box The infamous article as published in the October 1971 issue of Esquire magazine. (Comments from Captain Crunch)
- Hacker Whois
- Tone-Loc T-shirt (Rear)
- Breaking the Bank Article on Agent Steal bank transfer hack. By Joseph C. Panettieri, March 2001.
- I Was a Hacker for the FBI Article on Agent Steal's arrest and court case. By Joseph C. Panettieri.
- The True Story of Computer Hacker, Justin Petersen Story outline/script for a movie about Justin Petersen's life.
- Ex-Computer "Whiz Kid" Held on New Fraud Counts Article on Kevin Mitnick's earlier arrest. By Kim Murphy, Los Angeles Times, December 1988.
- California Computer Security Expert Helps Agents Track Fugitive Hacker Interview with Tsutomu Shimomura on the Kevin Mitnick arrest By David Bank, February 1995.
- Computer Thief Scoop Nets Book Deal Information on Markoff's and Shimomura's $750,000 book deal. By Howard Kurtz, February 1995.
- Marshals Nab Petersen / Get a Haircut and Get a Real Job Agent Steal's arrest story on ZDNet. By Kevin Poulsen and Iolande Bloxsom.
- Sunset Dragnet Justin Petersen, who led the FBI to hacker Kevin Mitnick, is back on the lam. By Kevin Poulson.
- He's No Mitnick Justin Petersen, the infamous hacker snitch, is back in prison. By Kevin Poulson.
- Rising From The Underground HoHoCon '93 review by Damien Thorn for Nuts & Volts Magazine.
- Outside Plant Local Loop Tour
- Infowar Declared on China and Iraq by Legions of the Underground
- Statement Against the Legions of the Underground's Infowar Against China and Iraq
- "Cheese Box" Plans Phrack, Issue #50 by MasterMiiND.
- 1972 Ramparts Phone Phreaking Article The "mute" box. (654k PDF)
- Experimental Blue Box Prototype C code from Mucho Maas.
- Kevin Mitnick, Unplugged by Katie Hafner, Esquire, August 1995.
- The Making of a 'Darkside Hacker' by Doug Thomas, July 3, 1998.
- Computer Criminal Caught After 10 Months On The Run by Keith Stone, August 30, 1994.
- Someone's on the Line by John Greenwald, Time Magazine, August 15, 1994.
- Mitnick's Malice, Shimomura's Chivalry by Scott Rosenberg, Salon, December 30, 1995.
- Hannibal Hacker by Kevin Poulsen, ZDNet, June 27, 1998.
- Gang War in Cyberspace by Michelle Slatalla and Joshua Quittner.
- From Teen Hackers to Job Hunters by Ariana Eunjung Cha, Washington Post, April 17, 2001.
- Granny Hacker From Heck Visits Def Con by Carolyn Meinel, July 15, 1999.
- Hacker Women Are Few But Strong by Sascha Segan, June 2, 2003.
- Female Hackers Battle Sexism to Get Ahead by Sascha Segan, June 9, 2003.
- Cracking the Code of Ethics by Edmund Lee, November 17, 1998.
- A (Hacker's) Mind is a Terrible Mind to Waste by Gary Andrew Poole, March, 1993.
- Former FBI Informant a Fugitive After Helping Track Fellow Hackers by Keith Stone, July 31, 1994.
- Masters of Deception Review by Chirstopher Lehmann-Haupt, New York Times, January 26, 1995.
- The Prisoner: Phiber Optik Goes Directly to Jail by Julian Dibbell, The Village Voice, January 11, 1994.
- KRON: Hackers NewsCenter4's (KRON) Anthony Moor does a two-part look at the computer underground and what they can do to. Peter Shipley, DarkAngel, and Yobie, are interviewed. Aired on July 26, 1996.
- HyperTek - Episode #9 Peter Shipley talks about firewalls, hackers, and "the dark side of the Net."
- Hacking Into a New Age DEFCON 7 overview by M.J. Zuckerman, USA TODAY, July 13, 1999
- Outlaws on the Cyberprairie A reporter visits the $2600 meeting in San Francisco and gets everything wrong, by Laura Evenson and Michelle Quinn, April 2, 1995
- Hacker Shocker: Project Reveals Breaches Galore Overview of Peter Shipley's wardialing experiments, by Jonathan Littman
- First Cut: Hackers Sinster and Peter Shipley in interviewed on the concepts and ethics of hacking.
- New Media News: DEFCON 5 The New Media News crew follow Ph0n-E and friends around at DEFCON 5 and on to Area 51.
- Online Sting Just the Beginning, Says Cyber-Sleuth Squad Overview of the "Celco 51" sting-BBS busts, by Geoff Boucher
- Universal Root Kit - Release 0.9.6 by K2 (630k tar.gz)
- Joseph Konopka Information Countering the media's lies and disinformation.
- Aubrey Cottle Information Claims to be behind the Epik, Gab, and GiveSendGo data breaches.
- Fun and Games with FreeBSD Kernel Modules by Stephanie Wehner
- Guardians of the New World: Inside the World of Hacker Culture ENDEVR Documentary (YouTube)
- Politically Correct UNIX(tm)
- Defaced OpenBSD Poster From Phrack, Issue #61. The picture is from the OpenBSD tent at the Chaos Communication Camp in Berlin, Germany in August of 2003 and is attributed to the Mickey Mouse Hacking Squadron.
- sshut-up theo OpenSSH v2.9.9 to 3.1 remote root exploit for the default install of OpenBSD 3.x. This tarball is a set of patches for the OpenSSH v3.4p1 client. Takes advantage of a bug in the challenge response handling code, by GOBBLES Security
- openssh3.6.1-p1 client backdoor by sky-phc@linuxmail.org (openssh-3.6p1.tar.gz)
- milw0rm Exploit Archive - 2010 (OFFSITE)
- Solaris SPARC/x86 rpc.sadmind Exploit Super Solaris sadmin exploit, by optyx
- Recent Probes of www.takedown.com Often, we can predict or identify correlations between intrusion attempts and real-world events. This chart is an example of such analysis. This chart is a histogram of probe attempts to www.takedown.com which contains information related to the book Takedown, which is about the pursuit and arrest of Kevin Mitnick in 1995. As a result, the site is a high-profile target for intrusion attempts by Mitnick supporters, random script-kiddies, and ankle-biters. One of the noticeable correlations last week shows as the highest peak on the graph. That peak occurs on January 21, 2000, which the day that Kevin Mitnick was released from federal prison (1/21/2000). This and other events are noted on the chart. (76k PDF)
- List of Known NETGEAR PSKs For Wi-Fi setups with SSID: NETGEARXX
- List of Default Linksys Wi-Fi Router SSIDs and Passwords
- fyy0r's Netgear Killer Dictionary For Wi-Fi setups with SSID: NETGEARXX (README)
- Python Script to Generate Default Passwords for 2Wire Wi-Fi APs by INIT_6
Hacking-Related Website Mirrors
- Mirror of Kevin Poulsen's Website (www.catalog.com/kevin) Fairly complete, from around 1998.
- Mirror of the L0pht Heavy Industries Website (www.l0pht.com) It is fairly complete, some minor broken URLs & HTML edits. From around 1997.
- Mirror of the w00w00 Security Development Website (www.w00w00.org) From around 2002.
- Mirror of KevinTX's Website (www.paranoia.com/~kevintx) Ran and administered the hacker webhost paranoia.com. From around 1995.
- Mirror of Ice9's Website (www.paranoia.com/~ice9) From around 1996.
- Mirror of XGirls' Website (www.netaxs.com/~professr/xgirl.html) Infamous hacker and DEFCON attendee. From around 1996.
- Mirror of Aleph1's Computer Underground Society (www.underground.org) Infamous collection of computer hacking and security related files by Elias Levy. From around 1996.
- Mirror of www.hackerz.com (www.hackerz.com) Good Atari info and pictures. From around 1998.
- Mirror of Moloch.org (www.moloch.org) Moloch Industries - they are an old school New York City-based hacker collective (famous for appearing in "Hackers in Wonderland") and who are frequent attendees at DEFCON and HOPE. (OFFSITE)
- Mirror of Justin T. Petersen's Website (www.agentsteal.com) The greatest hacker ever. From around 2001.
- Mirror of Frank Jones' "SpyKing" Website (www.spyking.com) This guy is a complete fraud, but his links are good.
- Mirror of Michael D. Schiffman's Website (www.infonexus.com) route, daemon9, god. From around 2001.
- Mirror of The Packetfactory (www.packetfactory.net) The Packetfactory is a clearing house for cool-ass network and network security related endeavors.
- Mirror of Packet Storm Security (www.packetstormsecurity.net) Partial mirror of the file collection at Packet Storm Security before they added that stupid interface. Missing many files. (OFFSITE)
- Mirror of Binary Revolution Radio (www.binrev.com/radio) Includes the original episode notes and links.
- Mirror of OldSkoolPhreak.com & Radio FreeK America (www.oldskoolphreak.com) Lots of original and high-quality phreaking related notes and textfiles, plus a cool podcast.
- Mirror of the Original Phrack Magazine Website (www.fc.net/phrack) From around 1997.
- Mirror of the PHC's Phrack Magazine Website (www.phrack.ru) From around 2002.
- Mirror of r00t's Website (www.r00t.org) From around 2004. Missing some pictures. (Audio from the r00t panel at Beyond HOPE) (r00t Dinner)
- Mirror of Dissident.com (www.dissident.com) Old IRC host run by Lynch. From around 1996.
- Mirror of Aqua's Website (www.crossbar.demon.co.uk) U.K. hack/phreak resource website run by Aqua. From 1998.
- Mirror of Robert T. Morris' Website (www.eecs.harvard.edu/~rtm) Author of the infamous Internet worm. From around 1997.
- Mirror of Mark Lottor's Website (www.nw.com/mkl) The original Oki 900 hacker. From around 1997.
- Mirror of the International Information Retrieval Guild (IIRG) (www.digivill.net/~iirg)
- Mirror of Aeon Laboratories Good 'fringe' tech documents. (www.cool.icestorm.net/aeon)
- Mirror of GOBBLES Security (www.immunitysec.com/GOBBLES)
- THC Archive All releases of the security research group The Hacker's Choice.
- Mirror of The ADM Crew (adm.freelsd.net/ADM) ADM is best known for their Linux worm and generally 0wning everyone...
- Mirror of the Hack Canada Website (www.hackcanada.com) Complete working website mirror with minor corrections to track down missing files.
- Mirror of The Clone's Nettwerked.net (www.nettwerked.net) Complete working website mirror with minor corrections to track down missing files. (Mission)
- Mirror of Walter O'Brien's "Scorpion Computer Services" Website (www.iol.ie/~scorpion) Complete working website mirror. (EBP-1 Reference PDF)
- Mirror of TESO Security (teso.scene.at) TESO was a German computer security group which operated from 1998 to 2004. Famous for the work of scut. This is an incomplete historical archive/reconstruction of their work.
- Mirror of "Hackerz Hideout" (www.hackersclub.com) Specializing in exploration of all computer systems. Offering fast, easy to get files, tutorials, ezines, message boards, IRC. Missing a few files.
- Mirror of "The Infinity Void" (www.silitoad.org) Popular hacker site from the late-1990s by Silicon Toad. Missing a few files.
- Mirror of Hackers.Com (www.hackers.com) Update to the popular "The Infinity Void" website which became wildly popular with hackers in the early-2000s. Missing a few files.
- Mirror of 9x (www.9x.tc) A hacking/phreaking group which was active from 1995 - 2002. They released many high quality and original files.
- Mirror of "Hacker News Network" (www.hackernews.com) Working archive of the infamous computer underground news network run by L0pht's Space Rogue from 1998-2000. The news archive is fairly complete, but has lots of broken links and missing days.
- Mirror of the [8LGM] Website (www.8lgm.org) [8LGM] was a legendary hacking group from the U.K. known for their ability in finding UNIX exploits.
- Mirror of Phenoelit Website (phenoelit.de) German hacking group which started around 1998. They have many original projects and have given presentations at CCC, BlackHat, and DEFCON.
- Mirror of NETSYS (www.netsys.com) Len Rose's company known for UNIX consulting, login.c syntax checks, and hosting many large and popular mailing lists. Missing many files. (File Archive) (OFFSITE)
- Mirror of hack.co.za (hack.co.za) Infamous exploit site from 1999 run by gov-boi (Rick Stoeppelwerth). Stoeppelwerth was killed in a car accident in 1999. Missing lots of files. (OFFSITE)
- Mirror of LSD-PLaNET (lsd-pl.net) The Last Stage of Delirium Research Group, a popular hacking group from Poland which as active from 1996-2002.
- Mirror of NSA Playset (www.nsaplayset.org) Mike Ossmann's awesome project to make open-source examples of the hardware & software tools found in the NSA's ANT catalog.
- Mirror of Underground Hacking, madness and obsession on the electronic frontier, by Julian Assange
- Mirror of Temple of the Screaming Electron (TOTSE) Forums This infamous hacking BBS and web forum was in operation for nearly 20 years. Missing many messages. (Old Forum Archive) (OFFSITE)
- Mirror of the Underground Information Center (UiNC) Forums (uinc.ru/forum) Popular Russian hacking forum in the early 2000s. Includes the Files, News, and Articles sections. (OFFSITE)
Cracking-Related Website Mirrors
- Mirror of Greythorne's "Realm of The Technomancer" Website (home.sol.no/~reopsahl) Active cracker from the 1990s who had many good cracking/assembly tutorials. Missing many files. (Greythorne's New Website)
- Mirror of "CrackZ's Reverse Engineering Page" (www.wco.com/~micuan) Very popular x86 software reverse-engineering and cracking tutorial site. "Despite its appearance, CrackZ isn't about stealing software; it's about programming techniques that let you enhance the feature sets of existing commercial software. No, really. The site is a great place for learning how to reverse-engineer and subvert Windows software protection schemes - and for learning how to protect against the same. CrackZ provides loads of sarcastic commentary, tips and tools, and links for the more technical reader."
- Mirror of +Sandman's "Newbie's Guide to Reverse Code Engineering" (www.idca.com/~thesandman) 100s of reversing techniques and methods explained and dissected for your perusal. Missing many files.
- Mirror of CrackStore (www.crackstore.com) The official headquarter of shadowRUNNER, who states: "Almost the largest archive of cracking stuff in the Internet. My page was started on 21 February 1998 and known as 'Cr4cK z0n3'"
- Mirror of Fravia's Pages of Reverse Engineering (www.fravia.org) Considered the master of (explaining) software reverse engineering and all things cracking. His site was widely popular in the late-1990s. Many missing files were tracked down so the mirror is more complete than other ones. Sadly, Fravia passed away in 2009.
- Mirror of Sudden Discharge (www.suddendischarge.com) Sudden Discharge was a web site run by "The Archivist" and "Preacher" which was dedicated to runtime encryption & decryption. It also covered subject matter related to programming, reverse engineering, decompiling, disassembling, and many other peripheral subjects. From around 1998-2000 and is missing a few files.
- Mirror of Mixter Security (mixter.void.ru) German hacker know for the Network Security Analysis Tool, LibMix, and Hacktivismo. (OFFSITE)
- Mirror of SecurityFocus Downloads (downloads.securityfocus.com) SecurityFocus was an amazing computer security site back in the early-2000s with a large collection of tools, exploits, patches, news, and mailing list archives, then it disappeared. Missing many files. (OFFSITE)
- The Hacker Chronicles - Volumes 1 & 2 File archive from the 1994 CD-ROM put together by Scott Higginbotham of P-80 Systems. (OFFSITE)
- Collection of REVENGE Crew Cracks Small collection of cracks.
- GBPPR Reverse Engineering Lab Software cracking tools, links, & notes.
Archive of AT&T Bell System Practices and other telco documents.
Technical journal of the American hacker.
Help fight Evil Corley and the One Percent.
- $2600 Magazine - Downloads & Information
- Freedom Downtime ($30) An in-depth analysis of $2600 Magazine's main cash cow.
- HOPE Conference Audio Direct MP3 downloads from $2600 Magazine's HOPE conferences.
- Off The Hook Audio Archive Direct MP3 downloads from Evil Corley's radio program.
Local copies of some awesome hacker magazines.
- X.25 Magazine Russian hacking 'zine.
- Da HaX0r BrUtHeRz NeWZlEtTeR
- ~el8 Magazine Support pr0j3kt m4yh3m!
- B4B0 Magazine The B4B0 Party Programme.
- The Brotherhood of Warez Phear BoW!@#$%!
- K-1ine Excellent Canadian hack/phreak 'zine.
- Cybertek / TICOM 'Zine / Dystonaut Back Issues The Cyberpunk Technical Journal
- PHANTASY Newsletter of the International Information Retrieval Guild (IIRG)
- Informatik Journal Hacker 'zine published by a couple of young punks from Texas.
- Napalm E-Zine Napalm is an e-zine devoted to computer security, with a healthy dose of music, news, and ethics.
- Frequency Inside the hacker mind.
- YIPL / TAP Magazine Back Issues Both "old" and "new" versions. Considered the first "hacker" newsletter.
- TEL Magazine Back Issues Telephone Electronics Line. 1970s printed phreaking newsletter, by Teletronics.
- PHC's Phrack Magazine Version of Phrack put out by the Phrack High Council.
- International Journal of Proof-of-Concept or Get The F*ck Out Ridiculously awesome hacker 'zine by Manul Laphroaig (pastor@phrack.org)
- Binary Revolution Magazine Printed alternative to $2600.
- Blacklisted! 411 Both print and online magazine from the 1980s/1990s which
iswas back again.- Hack-Tic Magazine Archive Printed Dutch hacker magazine from the 1990s.
- Phreakers Hackers Underground Network (P/HUN) Newsletter By Red Knight of the 'Hackers Den' BBS.
- DIG Magazine Online and printed magazine from the Digital Information Group (DIG).
- Phr33k4z0iD'z & 13370 phr34k0 h34d5 Newer, detailed phreaking 'zine, plus a lot of cool and original phreaking/hacking text files.
- ODDREE: The Slacker Journal ODDREE is a free technical journal for hackers, slackers, and nerds. From Ray Dios Haque
- Analog.5 Analog.5 is a hacking e-zine designed by the Hak5 community, for the Hak5 community. A total of five issues were published until the zine died from a lack of submissions.
- Phone Punx Magazine Cool little phreaking 'zine by Mohawk of the Ocean County Phone Punx, only three issues though?
- Digital Phreak P1mps The DPP is a loose association of hackers, phreaks, coders, and some other friends from IRC (#p1mp on EFnet). DPP originally started out in 1996 as a pseudo-hacking magazine that ended up being a skript-kiddy forum. Although there was some good material published, the 'zine never gained too much respect. From Wisconsin?!
- The HAVOC Technical Journal Technical hacking and phreaking magazine by Scud-O, a HAVOC Bell Systems' Publication.
- Go Null Yourself New hacker 'zine by sToRm and m0nkee. Lots of good original content and old-school hacking vibe.
- Codebreakers The free online magazine for reverse-engineers, only two issues? (German version, not the virus one.)
- Confidence Remains High Very high quality hacking 'zine from the late-1990s which was known for the original work of "so1o." Includes the missing files.
- HWA.hax0r.news Cruciphux of Hackers Without Attitudes (HWA/DoK) chronicle the events of the computer underground in this excellent text 'zine. (Issues)
- Keen Veracity Hacker 'zine put by Legions of the Underground which is released every so often.
- Damage, INC Short-lived Canadian 'zine. We want to use this medium as a weapon to fight the corruption that exists, reveal conspiracies and coverups, give useful information to those in the h/p scene.
- The Groom Lake Desert Rat An online newsletter covering Area 51 and related UFO lore by Glenn Campbell.
- TAPR Packet Status Register Archives TAPR membership journal which features both technical and non-technical articles.
- Scatterpoint Archives Scatterpoint is published by the U.K. Microwave Group, succeeding the former RSGB Microwave Newsletter.
- Microwaves & RF Magazine Archive Tech journal which specializes in providing comprehensive information and resources for its audience of specialists in high-frequency electronic design. (OFFSITE)
- Nuts & Volts Magazine Nuts & Volts Magazine is written for the hands-on electronics hobbyist, design engineer, technician, and experimenter.
- 73 Magazine 73 was an amazing technical magazine dedicated to amateur radio, homebrew electronics, homebrew computing, and other "off the wall" subjects. Yes, we really did get Wayne's blessing to scan and release these!
These guys rule - Making the theoretical practical since 1992.
- Mirror of the L0pht Heavy Industries Website (www.l0pht.com) It is fairly complete, some minor broken URLs & HTML edits. From around 1997.
- L0pht Heavy Industries' Archive CD-ROM Black Crawling Systems, Cybertek, IIRG, Tezcat, Pictures, cDc, Whacked Mac, etc.
- Mirror of the Guerrilla.net Website (www.guerrilla.net) Mirror site of the Guerrilla.net L0pht spin-off project. Few minor broken links.
- New York Times Magazine Interview Oct. 3, 1999 (Mirror)
- L0pht Ad in 2600 Magazine
- L0pht - Picture 1 New York Times Magazine interview (print version)
- L0pht - Picture 2 New York Times Magazine interview (print version)
- 'White Hat' Hackers Probe Pores in Computer Security Blankets by Pamela Ferdinand, Washington Post, April 4, 1998.
- Cool L0pht Logo in ASCII & Another in GIF Format
- L0pht History
- The L0pht Hurrah cDc #374
- L0pht at the Senate: Perspectives on the Past and the Future by Peter The Great
- Happy Hacking Wired Article by Kingpin
- A Talk with Jesse (dfx) and Kingpin HoHoCon '93 interviews by Nuts & Volts Magazine.
- March 14, 1997 Interview with Several L0pht Members by New England Cable News
- L0pht on Hackers PBS NewsHour Interview
- Radionet Lab Pictures
- Radionet Tower Pictures
- The Hardware Hacker's Resource Page by Brian Oblivion
- Dr. Who's Radiophone Information Source for Cellular Telephony, PCS, and Wireless Data (Mirror)
- Space Rogue's Whacked Mac Archive Hard to find Macintosh files.
- L0phtCrack 2.52 for Win95/NT Mirror of the old distribution website. (Tutorial)
- L0pht AntiSniff 1.02 for WinNT Mirror of the old distribution website.
- L0pht Picture Archive
- L0pht Party 1997 Pictures Jan. 18th, 1997 -- Boston, MA
- L0pht Party 2000 Pictures April 2000.
- ABCNews.com Chat with Count Zero
- Q&A with Chris Wysopal (Weld Pond)
- Interview With Space Rogue March 11, 2000 interview by WHiTe VaMPiRe.
- Elite Hackers Expose All December 20, 1999 ABC News interview.
- Computer 'Crackers' Set Sights on .GOV for Chaos August 1, 1999 Boston Herald interview.
- Guarding Clinton's Testimony From Hackers August 17, 1998 CNN interview.
- Hacker: I Can Black Out 30 U.S. Electric Utility Grids October 15, 1999 Dow Jones News interview.
- Security Expert Blasts Shoddy Software
- PPTP Sniffer PPTP Password Sniffer for Solaris 2.4+, attributed to L0pht.
- Cyberspace Underwriters Laboratories by Tan
- Prime Time for Hackers is Over by Richard Thieme
- Hackers A three-part series from the St. Petersburg Times. (Part 1, Part 2, Part 3)
- Hackers and Security Experts Warn Senate Panel May 20, 1998 New York Times interview.
- Hackers Debunk Myth of Net Security by Mary Mosquera, Tech Web News, May 24, 1998.
- L0pht in Transition April 2007 CSOonline.com article on where L0pht members are now.
- A Short, Strange Trip from Hackers to Entrepreneurs
- Space Rogue's Website
- L0pht Archives This is a site dedicated to the history of the L0pht. The L0pht was a "club house" of hackers and like minds that worked together and had so much fun doing it.
- L0pht Hackers to Reunite at SOURCE Boston Event; Internet Scared
- Dr. Mudge Interview by Kitetoa
- The L0pht, Renowned 'Hacker Think-Tank,' to Join @Stake
- Phreaks and L33ts Inside the early-1990s tech scene that created L0pht, the legendary hackerspace.
- 'We Got to Be Cool About This': An Oral History of the L0pht by Dennis Fisher
L0pht Audio & Video Archives
- New England Cable News Interview with the L0pht (12.5M WebM)
- Interview with L0pht Members at Beyond HOPE August, 8-10, 1997. (YouTube)
- Hacker 'Space Rogue' to Release Book on Hacking Group L0pht Heavy Industries ESW #306 (YouTube) (Book Release)
- L0pht Interview Segment from the Video "Unauthorized Access" by Annaliza Savage (38.2M WebM)
- Origins of L0pht with Count Zero (a.k.a. John Lester) Nyedis Episode #100 (YouTube)
- The L0pht - TCP/IP Drinking Game DEFCON 6. (6.2M MP3)
- Joe Grand - Advanced Hardware Hacking DEFCON 12. (11.7M MP3)
- Mudge & Hobbit - Microsoft Security DEFCON 5. (11.1M MP3)
- Hardware and Electronics Panel - H2K Kingpin, Javaman, & Brian Oblivion. (YouTube)
- Unexpected Stories From a Hacker Inside the Government Mudge at DEFCON 21 (YouTube)
- Mudge - Problems with VPN Technologies Black Hat 1998. (7.9M MP3)
- Mudge - L0phtCrack Overview Black Hat 1997. (7.7M MP3)
- Mudge - Keynote Speech Black Hat 1999. (8.3M MP3)
- Kingpin & Brian Oblivion - Secure Hardware Design Black Hat 2000. (8.6M MP3)
- NPR Science Friday: High-Tech Breakdown May 22, 1998 panel discussion with Mudge. (14.3M OGG) (NPR Page)
- TG Daily Audio Interview with Joe Grand Discussing the DEFCON 14 badge design. (9.2M MP3)
- Adventures of Alice & Bob: Episode #30 Space Rogue talks about the L0pht legacy. (June 16, 2023)
- SOURCE 2008: L0pht Heavy Industries Security Think-Tank Panel (YouTube)
- Hackers Testifying at the United States Senate - May 19, 1998 (YouTube)
- L0pht Heavy Industries Video Press Kit (1994-1999) (YouTube)
- Hacking, Phreaking & Juvenile Delinquency Joe Grand at Hackers of CypherCon (YouTube)
- Joe Grand Talks About When Hacking and Engineering Collide AltiumLive Keynote (YouTube)
- How I Hacked a Hardware Crypto Wallet and Recovered $2 Million (YouTube)
- Confessions of a Hacker Known as Kingpin - Joe Grand Story (YouTube)
- Hacker History - The Story of L0pht Malicious Life Podcast (YouTube)
- The Story of 'L0pht' - Part #1 (YouTube) (Part 2)
- HackerNewsNetwork - HNNCast (YouTube) (Episode Index)
- How Old-School Hackers Are Enabling the Next Generation of Offensive Security Professionals
- Space Rogue: A Security Rebel Turned Pen Tester
- DEFCON 21 Mudge: Unexpected Stories from a Hacker Inside the Government (YouTube)
- 1999 BlackHat Vegas: Mudge (Peiter Zatko) Keynote (YouTube)
- A Behind the Scenes Look at Creating DARPA's Cyber Analytic Framework (Mudge) Duo Tech Talk (YouTube)
- BlackHat USA 2011 Peiter Zatko Keynote - DARPA Cyber Analytical Framework and CFT (YouTube)
- DEFCON 24 - Mudge Zatko and Sarah Zatko - Project CITL Cyber Independent Testing Lab (YouTube)
- Paul's Security Weekly #438 - L0pht Heavy Industries Panel (YouTube)
Converting DEFCON audio files from crappy RealAudio to MP3s.
- DEFCON MP3 Audio Archive
- InfoconDB Hacking Conference Archive
- PumpCon Archive PumpCon is a small hacker convention held in the Philadelphia area around Halloween ever year.
Group 42 sells out. Quite an amazing little archive of hacking information.
From Mycal: "The first CDROM ever published in HTML format that you could browse with a webbrowser. Very successful and although of questionable content, set the standard for CDROM publishing. Very cutting edge and widely hailed at the time. It was a very interesting exercise in content creation, publishing, sales and marketing. I used some of the profits to later start Silicon Valley North."
Miscellaneous interesting video and audio bits from the global interwebs.
Helmet radio frequency information and other little tips and tricks.
Large collection of information to counter Obama's propaganda.
I'm going to be the first normal person in space.
- My Space Ship - Instructions
- Zeta 2 Reticuli
- Element 115 Information
- Some Space Equations
- The UFO BBS (www.ufobbs.com) Complete website mirror with only a few missing files. (OFFSITE)
- UFO Updates - Archive A mailing list for the study of UFO-related phenomena. It operated from 1996 to 2013.
- UFOLOGIST - UFO Files
- UFOs and Related Subjects: An Annotated Bibliography AFOSR 68-1656, by Lynn E. Catoe (23.1M PDF
- Sailor's Anthology by Kevin M. Day
- Alien Astronomer (www.geocities.com/Area51/Shadowlands/6583) Complete website mirror with only a few missing files.
- Alien Hub Forums
- UFO Infosite
- Northern Ontario UFO Research & Study
- Paranormal Zone X - UFOs
- Reanalysis of the 1965 Heflin UFO Photos (1.7M PDF)
- Just Another Tin Foil Hat by Zelia Edgar
- Vortex-L E-Mail List Created for discussions of research into fluid vortex/cavitation devices which exhibit anomalous energy effects.
- Freenrg-L Discussion Group Created for the discussion of experiments and devices which exhibit anomalous energy production (or consumption!), or which violate currently-accepted physics theory.
Bob Lazar Information & Notes
- Bob Lazar: DEBUNKED Extensive Bob Lazar research site by Jeremy Rys
- Bad UFOs: Skepticism, UFOs, and The Universe
- Three-Dollar Kit An inquisitive exploration of popular extraterrestrial sightings.
- Papoose Lake Institute The Bob Lazar Archive
- Bob Lazar: There's More to the Story
- Bob Lazar: Shadows
- The Never-Ending Speculations on the High Strangeness of Bob Lazar
- Site Four Site Four is a component of the Tonopah Electronic Combat Range (TECR), operated by the 554th Range Squadron.
- The Shadow of Bob Lazar's First Wife Carol Lazar
- Mirror of BobLazar.com - An Interactive Biography Presentation (www.boblazar.com) Overview of the Bob Lazar story created and illustrated by Jon Farhat. From around 1998 with a few missing pictures.
- Bob Lazar - True or False? by Glenn Campbell (Ufomind Page #1, Ufomind Page #2))
- My Position on UFOs and Area 51 by Glenn Campbell
- Investigation of Bob Lazar's M.I.T. Claims by Glenn Campbell
- Lazar as a Fictional Character by Glenn Campbell
- Area 51 Viewer's Guide by Glenn Campbell
- The Bob Lazar Corner Extensive investigation of Bob Lazar's background - raising questions, by Tom Mahood
- Government Scientist Goes Public A former Department of Naval Intelligence Scientist discusses our government's most highly classified subject, by Mark Hines
- Lazar Questions, Round 2
- Robert Lazar Paper by Mark Hines
- Predicted Properties of the Superheavy Element 115 (500k PDF)
- Looking at the Bob Lazar Story from the Perspective of 2018
- Unfriendly Fire What's the difference between ball lightning and a UFO?
- Eric Davis: "Lazar Made Up His Entire Cockamamie Story"
- Area 51 Loose Ends by Glenn Campbell (Original Blog)
- Lazar Story: A Fraud for Bigelow Funding? "My ex-wife once worked at TTR and she drove back and forth in her own car between there and Rachel. She passed 'Site 4' every day, although she swears it was labelled 'S4'. It's a radar facility on a plain with no hillsides you could build saucer hangers into, but this real name could have found its way into Lazar's story..." (Additional Info) (Mirror)
- The Hunt for 928 The misguided search for a A-12 spyplane that crashed returning to Groom in 1967.
- Stealth Search for History Archaeologist Jerry Freeman braves barren desert, government security to find lost site. (Original, Documentary)
- APRO Bulletin The APRO Bulletin was the official publication of the Aerial Phenomena Research Organization which was founded in 1952 by Jim and Carol Lorenzen.
- The Advanced Aerospace Weapon System Applications Program (AAWSAP) Documentation
- Is Bob Lazar Believable? The HARD evidence against him & debunking his UFO stories. (YouTube)
- The Bob Lazar Interview (YouTube)
- Bob Lazar Radio Interview November 1994 (YouTube)
- Bob Lazar's "UFO Line" Radio Show #2 December 15, 1995 (Review) (YouTube)
- Bob Lazar's "UFO Line" Radio Show #3 December 22, 1995 (Review) (YouTube)
- Bob Lazar's "UFO Line" Radio Show #4 January 6, 1995 Shows #1 (Dec. 8, 1995) and #6 (Jan. 12, 1996) are missing. (YouTube)
- Secrets of the Military and Area 51 with Renowned Aviation Author Jim Goodall UAP STUDIES Podcast Jim Goodall states Bob Lazar "has a photographic memory." LOL!
- Art Bell Coast-to-Coast: Sept. 26, 1997 Appearance by Bob Lazar and Gene Huff. (29.3M MP3)
- Art Bell Coast-to-Coast: Dec. 12, 1992 Appearance by Bob Lazar and John Lear. (23.4M MP3)
- The Lazar Tape: Excerpts from the Government Bible Tri-Dot Productions (About, WebM)
Public Schools = Reeducation Camps
- Monitoring Hate Groups and Extremism
- Archive of Censored or Suppressed Books
- Critical Race Theory Notes & Links
- Historical Research Links & Notes
- Genocide Watch: Over 1000 Boer Farmers in South Africa Have Been Murdered Since 1991 2002 Genocide Watch assessment. (Source)
- U.S. Repeals Propaganda Ban, Spreads Government-Made News to Americans For decades, a so-called anti-propaganda law prevented the U.S. government's mammoth broadcasting arm from delivering programming to American audiences.
- The Case of David Irving Shows That Nothing Is More Dangerous Than Telling the Truth
- Google Is Not What It Seems by Julian Assange (When Google Met Wikileaks PDF)
- John Cabot's Voyage of 1497
- Transatlantic Slave Trade
- The Campaign for Radical Truth in History
- The Biggest Lies We Are Told by Red Ice TV
- Vanguard Audio: The Learning College
- Is Neil deGrasse Tyson Lying About His Close Relationship to Carl Sagan? Newly examined letters between pop science celebrity Neil deGrasse Tyson and astronomer Carl Sagan show that Tyson may have been fibbing about being mentored by Sagan.
- Bobby Fischer Live Radio Interviews (home.att.ne.jp/moon/fischer) Kidnapped and railroaded to his imprisonment, torture, and death in the jew-controlled U.S.A. This is the ONLY authentic Bobby Fischer website and the ONLY Bobby Fischer website that Bobby himself recommends. (Missing a few images)
- Eric Coomer Explains How to Alter Votes via the Dominion Voting System (YouTube)
- Why Multiculturalism is a Fraud and a Disaster for Women's Rights
- Community Questioning 'Open Door' "HIAS [Hebrew Immigrant Aid Society] officials have maintained in recent years that the dwindling number of jewish immigrants should not erode the jewish commitment to immigration. While 80,000 of 120,000 refugees entering the United States in 1991 were jewish, a decade later only 20,000 of 70,000 total refugees were jews, according to Nyana officials. HIAS officials maintain that jews should continue to support immigration of other groups. 'The more diverse American society is the safer [jews] are,' Leonard Glickman told the Forward." (Mirror)
- The Notorious Rheinwiesenlager - Thousands of Germans Died in American-Run POW Camps in Germany in 1945
- How Multiculturalism is Betraying Women by Johann Hari
- A Warning For America From South Africa
- School Daze A critical review of the 'African-American Baseline Essay' for science and mathematics, by Walter Rowe Skeptical Inquirer, Sept./Oct. 1995 (528k PDF)
- The Top 250 Noam Chomsky Lies Debunking the lies and propaganda of Noam Chomsky (1.3M PDF)
- Abstract Did the U.S. Army Distribute Smallpox Blankets to Indians? Fabrication and falsification in Ward Churchill's genocide rhetoric.
- The REAL Story of Thanksgiving...
- The Talmud Unmasked The Secret Rabbinical Teachings Concerning Christians
- Revisionist History Democracy functions only when we have the free flow of information.
- Resolution of the Illinois Legislature in Opposition to the Emancipation Proclamation, 1863 From Illinois State Register, January 7, 1863
- Are Americans Suffering Diversity Fatigue?
- 'This Isn't the Britain We Fought For,' Say the 'Unknown Warriors' of WWII
- Election Interference: Google Suppresses Breitbart News in Search - Even with Exact Headline
- Does Education Help Breed Segregation?
- Illegal Immigration: Hispanics Censor White Authors
- NASA, James Hansen, and the Politicization of Science
- A 12-Year Sentence to Compulsory Propaganda Camp Locking our children away from the real world.
- Espionage - People's Republic of China - Canada
- The Death of Johannesburg 150 years to create, 15 years to destroy.
- And Iraq's Big Oil Contracts Go To ... Companies from China, India and other Asian nations
- Reporters' Errors Heard 'round the World More propaganda from the Associated Press.
- The ACLU Never Forgets its Pro-Communist Roots
- Mainstream Media Lies of 2005
- White Farm Murders in South Africa
- Rape - Mutilation - Murder - Christian-Newsom Story A murder story hidden by the national media.
- Wichita Massacre Your only source for the shocking eyewitness testimony of the lone survivor of America's most suppressed massacre
- Is the Press Killing American Military People? by Bill O'Reilly
- I'm Sorry... Was That Supposed to be Journalism? Debunking lies in the Los Angles Times.
- British Multiculturalism - One Man's Experience
- The San Francisco Chronicle Deceives its Readers Through Comment-Deletion Trickery
- On the Death of Deep Throat Mark Felt was a traitor and a fraud. By Patrick J. Buchanan.
- How 'Fahrenheit 451' Trends Threaten Intellectual Freedom
- The jewish Stake in America's Changing Demography Stephen Steinlight admits that jews have been behind the United State's mass immigration and open borders policies with the express intent of reducing White Americans to a minority. (Mirror)
- The Truth About 'La Raza' and 'MEChA'
- How Shadowy Groups Manipulate Internet Opinion and Debate Story of being an online shill for the JIDF.
- Yuri Bezmenov - "Decpetion Was My Job" Former KGB officer described how they used subversion and demoralization to target the West. (Video)
- Yuri Bezmenov - Lecture on Subversion and Demoralization (Video)
- Subversion of the Free World Press by Yuri Bezmenov (YouTube)
- Soviet Espionage Effort Within the 1970's Anti-War Movement
- Soviet Propaganda
- Large Collection of 'New York Times' Articles
- Media2Rise - Terror in Waukesha
- Dr. William Luther Pierce MP3 Audio Archive (OFFSITE)
- Vanguard News Network - Audio Book Archive
- Large Collection of Audio Books
- Large Collection of Books and PDFs
- The Hutchison Effect Collection of documents and audio relating to John Hutchinson's infamous science experiments.
Censored & Historically Suppressed Website Mirrors
- Judicial, Inc Website Mirror (www.judicial-inc.biz) Fairly complete, but lots of broken links and missing images. From the Fall of 2009. (Archive.org Entry, Torrent) (OFFSITE)
- Frank Weltner's 'jew Watch News' Mirror (www.jewwatch.com) Pieced together from the Internet Archive. Includes several of his World Today podcast MP3s, but is missing all videos. (Archive.org Entry, Torrent, TAR/GZ [1.6 GB]) (OFFSITE)
- INCOG MAN WordPress Blog Mirror (www.incogman.com) Fairly complete, but lots of broken links and missing images. From July 2010.
- Mirror of Prof. Tony Martin's "Blacks and jews Newspage" (blacksandjews.com) Fairly complete, but with a few broken links.
- Mirror of John "Birdman" Bryant's Website (www.thebirdman.org) The World's Most Controversial Author (OFFSITE)
- Martin Luther King, Jr.: A True Historical Examination (www.martinlutherking.org) Complete website from around 2018.
- John Ball's 'Air Photo' Website Mirror (www.air-photo.com) Complete website from around 1999.
- Chuck Maultsby's 'Truth Bombers' Website Mirror (www.chuckmaultsby.net) Fairly complete, but lots of broken links and missing images.
- Who Should Go Down in History?) (3M PDF)
- Image Collection (48M PDF)
- Louis Beam's Website Mirror (www.louisbeam.com) Fairly complete. Louis Beam was censored by his hosting company "1&1 Internet Inc." in July of 2012. (Back Online!)
- Prothink.org Partial Mirror Made using Adobe Acrobat so the media files were not saved. Prothink was (((censored))) on June 23, 2012. (54M PDF)
- USS Pueblo (AGER-2) Archive of the old www.usspueblo.org website. The USS Pueblo, which was captured by the North Koreans in 1968, was the first U.S. Navy ship to be hi-jacked on the high seas by a foreign military force in over 150 years. (OFFSITE)
- USS Pueblo, John Walker, and KGB
- Cold War Spy John Walker Dies in Prison
- Pete Earley - Boris Solomatin Interview
- U.S. TSEC/KL-7 ADONIS & POLLUX
- USS Liberty Memorial Mirror Archive of the old www.ussliberty.org website (including converted audio) which was easier to navigate.
- Collection of USS Liberty Memes/Vids/Info
- The Day Liberty Died (YouTube)
- Justice for Liberty
- USS Liberty Veterans Association
- The Man With the Israeli Accent USS Liberty Survivor's life threatened by Mossad on American soil while Uncle Sam yawns.
- The Men Killed in Israel's attack on the USS Liberty
- Attack on a SIGINT Collector: The USS Liberty NSA's version of events. (4.8M PDF)
- USS Liberty Survivor Exposes What Really Happened Phil Tourney | Fight Back Ep.10
- The Cover-Up of the Tragic USS Liberty Incident with Phillip F. Tourney Spycraft 101 Podcast, Episode #142
- The Not-So-Secret Life of Mathilde Krim
- 'Mind Control Forum' Website Mirror (www.mindcontrolforums.com) One of the first websites on the Internet about mind control, includes the MindNet newsletter.
- CopSnitch Website Mirror (www.copsnitch.com) U.S. police accountability website.
- Completely Random Collection of Web Links
- How to Open Master Locks (60k PDF) (Online Calculator)
- Radio Modification Archive - 1998 v1.2 (OFFSITE)
- All Official Releases from Swedish Infomania: 1993-2004
- Star Wars - The Lightsaber Prop Guidebook
- Decimalization Table Attacks for PIN Cracking University of Cambridge Technical Report #560 (228k PDF)
- Weblint, Version 1.020 Weblint is a syntax and minimal style checker for HTML. Comment out line 846 to work under Perl 5. (41k tar.gz)
- Patches for Official CFS Release 1.4.1 Under Linux by Marc O. Gloor
- indexgen.pl indexgen by CyberPsychotic
- XV Version 3.10a John Bradley's excellent image manipulation program tweaked to compile under modern (Debian, Kali, etc.) GNU/Linux systems (3.8M tar.gz)
- Trinux: A Linux Security Toolkit - Distribution Mirror Trinux was originally released by Matthew Franz in 1998. The collection includes floppy boot images, ISO files, kernel modules, and documentation.
- Trinux: A Linux Security Toolkit Legacy website
- Trinux Archive.org Entry
- Trinux FAQ v0.2
- Trinux Documentation
- Trinux Install Configuration
- Trinux Configuration
- Trinux Network Configuration
- Trinux Packages
- Select Packages
- trinux-070 Trinux v0.70 distribution. You'll need three formatted floppies. (4.3M TAR/GZIP)
- 2.4.19-modules Trinux/Linux kernel 2.4.19 pre-compiled modules. (4.5M TAR/GZIP
- 2.4.21-modules Trinux/Linux kernel 2.4.21 pre-compiled modules. (1.8M TAR/GZIP
- trinux-iso-src.tar.gz ISO Package Sources
- ntfstools.tgz NTFS tools for Trinux
- RawWrite for Windows (RawWrite v0.4 [Win], RAWRITE2 Ver 1.1 [DOS]
- Tinfoil Hat Linux It started as a secure, single floppy, bootable Linux distribution for storing PGP keys and then encrypting, signing and wiping files. At some point it became an exercise in over-engineering. (Wikipedia Entry
- Plan 9 from Bell Labs Fourth Edition (OFFSITE)
- Plan 9: Programmer's Manual - Volume 1 Fourth Edition (2002) (3M PDF)
- Plan 9: 4-Diskette Distribution The four 1.44MB diskettes used to load a limited version of Plan 9 onto a PC.
- Plan 9: Volume 1 - The Manuals
- Plan 9: Volume 1 - The Documents
- Cat-v Large collection of Plan 9 related software projects and documentation.
- 9legacy 9legacy is a continuation of Plan 9 from Bell Labs. It is a set of patches based on the latest release of Plan 9 from Bell Labs (2015-01-10) and regularly updated.
- adventuresin9 Exploring the Plan9 and 9Front operating systems, on a variety of hardware and network configurations.
- Inferno Technical Information Inferno is a new network operating system and programming environment to deliver content in a rich environment of heterogeneous networks, clients and servers.
- List of FBI Names & Information Random list of current and former FBI special agents, supervisors, employees, etc.
- FBI National Academy - Directory of Graduates 2001 (59M PDF)
- Collection of FBI/DHS/NSA/Secret Service Email Addresses (445k PDF)
- FBI on 8Chan
- Affidavit for the Robert Hanssen Spy Case (160k PDF)
- FBI Releases Records About Murdered DNC Analyst Seth Rich Note all the censorship... (Additional Info) (Was Seth Rich the Wikileaks Source?)
- Julian Assange on Seth Rich Julian Assange seems to suggest on Dutch television program Nieuwsuur that Seth Rich was the source for the Wikileaks-exposed DNC emails and was murdered. (YouTube)
- CORRUPT Debbie Wasserman Schultz THREATENS Police Chief (Additional Info)
- 4chan Posting by Surgery Resident Discussing Seth Rich
- Jeffrey Epstein Flight Logs (Mirror)
- Epstein Flight Manifests (Released Jul. 06, 2019). EXHIBIT MM, Epstein v. Bradley J. Edwards, et al. Case No. 50 2009 CA (Mirror)
- Epstein's Black Book (Mirror)
- The Digital Epstein's Little Black Book
- Example of Slashdot Bias These people are clueless.
- CBS News E-Mail from Vincent Cammisa No bias here!
- The Ultimate Art Bell Collection Show audio archive by The Eye.
- Large Collection of Red Pill Notes & Links
Freestyle BMX
- 23mag.com BMX Magazine Collection
- 23mag.com BMX Video Collection
- His Name is Chad D.
- Baco Vision
- Baco Designs
- Chad DeGroot Picture 1993 Hoffman BS Finals - Chicago, IL
- Chad DeGroot Interview
- 2-HIP 'Zine - Issue #5 (3.2M PDF)
- Ride 'Zine - Issue #2 (1.9M PDF)
- Welfare 'Zine - Issue #8 (2.8M PDF)
- Wilkerson Airlines Ad #1 (1.8M PDF)
- Wilkerson Airlines Ad #2 (2.9M PDF)
- Standard Bykes Facts Sheet & Rooftop Bikes Catalog (360k PDF)
- Fat Bald Men Ad
- The Baco Designs Product Brochure (2.2M PDF)
- 2B Homecooked - The Cookbook #1 May 1992 (20.1M PDF)
- Ride BMX Magazine - Issue #4 Partial (11.8M PDF)
- Ride BMX Magazine - Issue #6 Vol. 2, No. 4 (June 1993) (14.3M PDF)
- Ride BMX Magazine - Issue #8 Vol. 2, No. 6 (December 1993) (14.8M PDF)
- Ride BMX Magazine - Issue #9 Vol. 3, No. 1 (February 1994) (14.7M PDF)
- Ride BMX Magazine - Issue #10 Vol. 3, No. 2 (June 1994) (11.4M PDF)
- Ride BMX Magazine - Issue #12 Vol. 3, No. 4 (October 1994) (13.3M PDF)
- Ride BMX Magazine - Issue #13 Vol. 3, No. 5 (December 1994) (16.4M PDF)
- Ride BMX Magazine - Issue #14 Vol. 4, No. 1 (February 1995) (16.2M PDF)
- Ride BMX Magazine - Issue #15 Vol. 4, No. 2 (April 1995) (18.7M PDF)
File collections hosted on Archive.org (bless them!) because they are too large to host locally.
- CRACKL@B.ru Forum Archive From Sept. 29, 2009
- Collaborative RCE Tool Library
- Cracking Kit 2012 Ultimate AIO by Tools of the Underground
- Cracking Kit 2012 Deux RCE by Tools of the Underground
- CRACKL@B SKY DVD 2010 by eXeL@B.ru
- CRACKL@B SUN DVD 2010 by eXeL@B.ru
- VX Heavens Virus Collection From May 18, 2010
- Tuts 4 You - Collection 2011 by Teddy Rogers
- Reverse Engineering Library + Tools by JDeWitt
- Cheater's Heaven File Archive (File List)
- Webscene.ir File Archive (File List)
- Crackers Kit 2018 Build [112017] by Avi_RE
- Win RE Utility Suite v7.8 by AiOWares.com (Cerberus)
- Partial Mirror of 0777 Distro (File List)
- Trinux: A Linux Security Toolkit - v0.70
- WEAKERTH4N Linux: BLUE GHOST Edition
- WEAKERTH4N Linux 6.8.2
- Privacy Enhanced Linux (Bionic Beaver Beta 6C) Image (Additional Info)
- Privacy Enhanced Linux (Murdock) Image (Additional Info)
- Privacy Enhanced Linux (9-11) Image (Additional Info)
- Converted SRTM-3 v2.1 Topo Data for SPLAT!
- USGS SRTM-3 Version 2.1 Elevation Models
- USGS SRTM-3 Version 3 Elevation Models
- USGS SRTM-1 Version 2.1
- SPLAT! SDF Data
- USGS DEM 250
- jew Watch Website Archive
- Judicial-Inc.biz Website Archive
- Speeches by Adolf Hitler and Others Audio is in MP3 format. (Contents)
- Wildflower's Doomsday Disks
- Mirror of the xDevs.com Document Library (File List)
- Electronics Now Collection Higher-resolution scans of Electronics Now magazine.
- Frenschan Library Mirror (File List) (Online Version)
- Vanguard News Network - File Collection (File List)
- /pol/ Politically Incorrect Library Mirror (File List) (Online Version)
- Zündel's Bunker (File List) (Online Version)
- The Deluxe Edition of Tausendjähriges Reich A /pol/ Mixtape
- WikiLeaks - John Podesta Emails (2016) (Hillary Clinton Emails)
- TANDY/RadioShack Retail Product Support
- S-75 and S-125 Surface-to-Air Missile Information (Russian)
- Wisconsin Voter Registration Records From 2020
- GBPPR Projects Website Mirror Feb2024 (File List)
- Everything You Need To Know Ever Everything You Need To Know Ever is kind of self-explanatory - it contains information on virtually everything, including thousands of gathered PDFs on weapons, war, cryptography, and politics. It even has some informative 4chan images.
- The Ark The Ark is a compilation of material created by 4chan's /k/ board. Being a board centered around weapons, it includes information about warfare, survival, gunsmithing, etc. but also stuff more generally aligned with their interests like anime and games.
- Microchip PICkit Starter Kit CD-ROM
- Linear Technology FilterCAD CD-ROM
- Parallax Product & Software CD-ROM (2004)
- RadioShack Scanner Programming Cable CD-ROM (Part No. 20-546)
- RadioShack True RMS Digital Multimeter CD-ROM (Part No. 20-087)
- Military Explosives: TM 9-1300-214 High-resolution scan. (1967)
- GBPPR TIA Library (OFFSITE)
- Mad PhoneMan's Homepage
- Bunker of DOOM
- Hack a Day
- Mycal's View of the World
- Superkuh Many amazing projects.
- 00100100.net by Don Fanning (KL7EET)
- Dis.org Crew Projects
- Marconi's Projects
- Trammell Hudson's Projects
- Nomad Mobile Research Center
- Rostislav Persion's Projects
- Ken Shirriff's Blog Computer history, restoring vintage computers, IC reverse engineering, and whatever.
- Nirva's Projects
- Hacker OPSEC STFU is the best policy, by the.grugq
- Irongeek
- DigDeeper
- r000t.com GNU/r000t
- The Personal Website of Scott W. Harden
- Bryan Lunduke Make Computers Fun Again - Linux, UNIX, Alternative Operating Systems, Computer History, and Retro Computing. Covers tech stories others won't. (YouTube Channel)
- REal0day
- Electrospaces.net
- Harrison's Sandbox
- Famicoman.com I'm the guy scanning '90s cyberpunk zines.
- CORRUPT
- JF10ZL Projects
- Sam Zeloof Homemade silicon integrated circuits. (YouTube Channel)
- Hacker News
- Free RF Schematics from Yordan Strundzhev
- Bowden's Hobby Circuits
- Martin L. Kaiser, Inc. (Old Products Mirror)
- SWS Security by Steve Uhrig
- Techfreakz.org Techfreakz.org is a haven for designers, engineers, hackers, and the incurably curious.
- Ethertech Global Industries Awesome hack/phreak E-zine.
- The Minuteman Project
- U.S. Border Patrol Local 2544
- Ken Shirriff's Blog Computer history, restoring vintage computers, IC reverse engineering, and whatever.
- Greg Miller's Projects Nice night vision viewer and TV o-scope projects.
- CloakNet
- Survival Blog
- 4HV.org High-voltage and experimental electronics forum.
- RWGresearch by Russ Gries (YouTube Channel)
- Rogue Science A Weapon of Mass Instruction
- The Nuclear Weapon Archive A Guide to Nuclear Weapons
- SETI League
- SolderSmoke A podcast for electronic homebrewers!
- AmateurLogic TV Online ham radio and homebrew electronics show.
- The Amp Hour Electronics Podcast
- Bastard Sons of Dial-Up IPTV show that teaches the curious about all things technology, electronics, computers, mods, hacking and more.
- Saveitforparts Awesome blog and YouTube channel.
- KA1GT VHF/UHF/Microwave Pages
- UHF-Satcom.com The number one Internet resource for satellite and spacecraft downlink frequencies and information.
- Max M. Carter
- OP-FOR "Foreign policy, wargaming, grand strategy and hippy bashing."
- DUmmie FUnnies This website is hilarious.
- Former Spook
- Michael Scheuer American hero.
- Youth for Western Civilization
- NewsBusters Exposing and Combating Liberal Media Bias
- Blackfive
- Patroit Coalition
- Hackszine
- Hack N Mod
- Bank of America Boycott
- EvilMoFo.com
- Gates of Vienna
- Weasel Zippers
- American Renaissance
- Zombie Time
- Council of Conservative Citizens
- Anonymous Conservative
- Wikipedia Watch
- Wikipedia on Race 'World's biggest encyclopedia' serves up propaganda.
- Examples of Bias in Wikipedia
- TimesWatch Documenting and exposing the liberal political agenda of the New York Times.
- Billy the Heretic
- Moonbattery
- Stormfront Beware of the shills...
- Vanguard News Network Forum (Old VNN Forum Message Archive)
- White Biocentrism A community of conscious
- National Vanguard Toward a new consciousness, a New Order, a New People
- New Nation News (New Nation News Reporters)
- Redpilled Media
- ZOG Watch
- Alex Jones Network There's a War on For Your Mind
- BANNED.video
- The Alex Jones Channel Odysee
- Johnny Dollar's Place Cable News Truth
- Golden Dawn - International Newsroom
- Phillip Marlowe - INCOG MAN (Gab)
- Europa: The Last Battle
- The Noticer We notice what other news sites don't.
- RAMZPAUL (The RAMZPAUL Show)
- ShamlessSperg
- Nicholas J. Fuentes America First
- Carolyn Yeager
- Kirksville Today Global news, analysis and satire - thru the lens of a small town in Northeastern Missouri.
- David Duke (Gab, Human Rights Radio, FTJ Media)
- Kevin Alfred Strom
- Daily Stormer The world's most censored publication (and website) (Tor Site) (Archive Search)
- Infostormer.com The world's most authoritative pro-kitten website on the planet. (Rumble)
- The Daily Rake (Telegram, YouTube)
- Gamer Uprising
- American Renaissance
- Nationalists.org Archive of all things related to Nationalism.
- PNN America The /pol/ News Network
- PNN America Bitchute
- /pol/ News Central
- History Reviewed The truth they've been hiding from you!
- Renegade Tribune
- Fake Hate Crimes A database of hate crime hoaxes in the USA.
- GoyimTV Visual services courtesy of the Goyim Defense League
- The Mad Truther
- The Media Accountability Project The Media Accountability Project is the official fundraising vehicle for helping Kyle Rittenhouse hold the worst offenders in our activist media accountable in court.
- Consoom Product Don't Ask Questions, Just Consume Product and Then Get Excited for Next Products!
- Patriots Win
- Frens Chan Less gay version of 4chan...
- Nonfren Radar Warns you of unfrenly people on the Internet.
- Censored.TV
- No Agenda Show With Adam Curry and John C. Dvorak.
- The Intelligence Hour With recovering CIA officer Kevin Shipp.
- SGT Report SGT Report is the corporate propaganda antidote.
- Redacted News With Natali & Clayton Morris. (YouTube Channel)
- Z-Libary World's largest ebook site, Tor required
- Anna's Archive
- 12160 Social Network
- The Quartering
- Salty Cracker
- Russell Brand
- Stop Zionist Hate
- American USSR Frank Weltner's new website.
- Honk FM
- Third Position Directory
- Red Ice TV Independent alternative media based in USA and Sweden. Hosted by Henrik Palmgren and Lana Lokteff.
- InfoWorm on Rumble Archive of older videos banned or censored from YouTube.
- Wolfe's Lodge Wolfe's Lodge is dedicated to the writings of Claire Wolfe, Patricia Neill and other lovers of liberty. It is also dedicated to all people who choose to be free, rather than wait for others to free them. (OFFSITE)
Knowledge is Power